星空网·官方端网站

欢迎拨打业务咨询电话:010-83153968 / 13661110436
导航
当前位置: 星空网·官方端网站 > 政策法规 > 国务院办公厅关于印发中央预算单位政府集中采购目录及标准(2020年版)的通知

国务院办公厅关于印发中央预算单位政府集中采购目录及标准(2020年版)的通知

发布时间:2019-12-26 12:00:00 发布单位:国务院办公厅

国务院办公厅关于印发中央预算单位政府集中采购目录及标准(2020年版)的通知



国办发〔2019〕55号


国务院各部委、各直属机构:


《中央预算单位政府集中采购目录及标准(2020年版)》已经国务院同意,现印发给你们,请遵照执行。


《中央预算单位政府集中采购目录及标准(2020年版)》自2020年1月1日起实施,2016年12月21日印发的《中央预算单位2017—2018年政府集中采购目录及标准》同时废止。


国务院办公厅

2019年12月26日



中央预算单位政府集中采购目录及标准(2020年版)


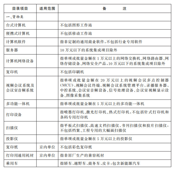
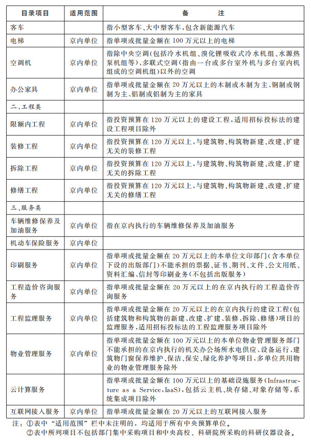
一、集中采购机构采购项目


以下项目必须按规定委托集中采购机构代理采购:

d43b89083a1563f15ee765a1edbd1e9b.jpg

e4148cab6ebf8da0f375ebba3ca587a1.jpg




二、部门集中采购项目


部门集中采购项目是指部门或系统有特殊要求,需要由部门或系统统一配置的货物、工程和服务类专用项目。各中央预算单位可按实际工作需要确定,报财政部备案后组织实施采购。

三、分散采购限额标准


除集中采购机构采购项目和部门集中采购项目外,各部门自行采购单项或批量金额达到100万元以上的货物和服务的项目、120万元以上的工程项目应按《中华人民共和国政府采购法》和《中华人民共和国招标投标法》有关规定执行。


四、公开招标数额标准

政府采购货物或服务项目,单项采购金额达到200万元以上的,必须采用公开招标方式。政府采购工程以及与工程建设有关的货物、服务公开招标数额标准按照国务院有关规定执行。

地址:北京市海淀区四季青西四环常青园路8号郦城工作区726室
业务咨询:010-83153968/13661110436
座机:+86-10-83153968 传真:+86-10-83153968 邮箱:services@qjskvgu.com
工程咨询项目管理工程监理造价咨询招标代理

扫一扫关注我们

Copyright © 2018-2025 中城天工工程咨询有限公司.All Rights Reserved
  
电话:010-83153968