星空网·官方端网站

欢迎拨打业务咨询电话:010-83153968 / 13661110436
导航
当前位置: 星空网·官方端网站 > 行业动态 > 详细信息

北京高院联合行业协会发布第二批《委托鉴定评估规范指南》

发布时间:2022-06-28 10:53:16

北京高院联合行业协会发布第二批《委托鉴定评估规范指南》

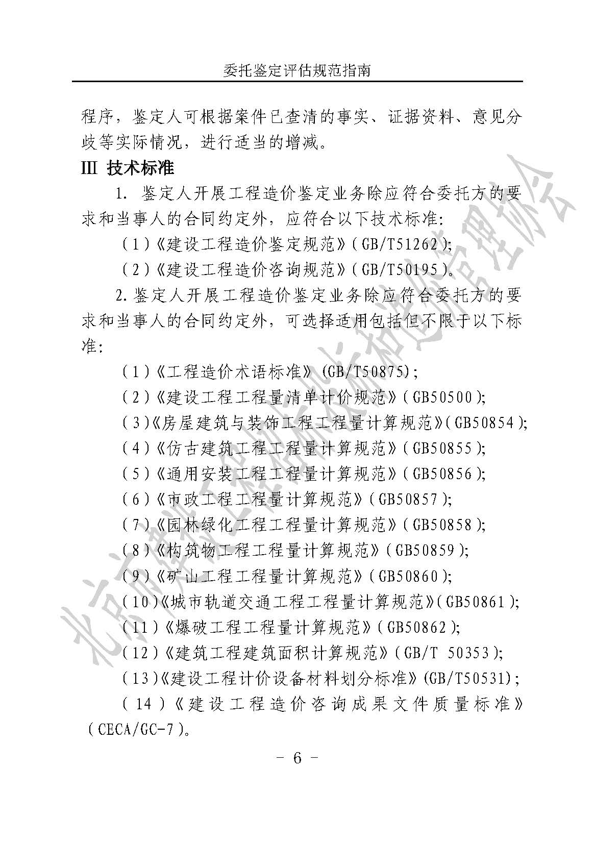
为深化贯彻落实北京市委市政府关于优化营商环境的工作部署和具体要求,积极推进司法鉴定评估工作高质量发展北京市高级人民法院委托北京市建设工程招标投标和造价管理协会开展了《工程造价类委托鉴定评估规范指南》的编写工作,以下为规范指南部分内容。


56b04727304353ca1e5f0f3f4cf938b4.jpg

0955301d491b125a0d6dd45057f28446.jpg31cd460d2ba480b627ebcb6939310a0a.jpg5db03c93a055e809163d84fb3f74777e.jpg9947c0b98e0a4e6ba15470386ec19e70.jpg

366769f0e6c673bc630b9524373c42ec.jpg

081fb0354de4effc9942aaca878deb37.jpg9200a6e1893d6c036da159485eebe9c9.jpg39fd39fd95cae288fb93353caa1b5b8d.jpgf7fd5ee4e6fd873ba6d2ba6a1aa2f34b.jpgc299c3eec6aeb976301629a79fc59355.jpg

2149fc74fbaa790b4cdda3275a02c1fd.jpg


规范指南详细内容可扫描下方二维码查看


41333c7e2e0778bf06af6f9501cf6ddf.jpg





上一篇:财政部储备4万亿项目水利部明确细则

下一篇:财建〔2022〕183号财政部 住房城乡建设部关于完善建设工程价款结算有关办法的通知

地址:北京市海淀区四季青西四环常青园路8号郦城工作区726室
业务咨询:010-83153968/13661110436
座机:+86-10-83153968 传真:+86-10-83153968 邮箱:services@qjskvgu.com
工程咨询项目管理工程监理造价咨询招标代理

扫一扫关注我们

Copyright © 2018-2025 中城天工工程咨询有限公司.All Rights Reserved
  
电话:010-83153968