星空网·官方端网站

欢迎拨打业务咨询电话:010-83153968 / 13661110436
导航
当前位置: 星空网·官方端网站 > 行业动态 > 详细信息

《关于合理确定建设工程工期和规范工期管理的指导意见》

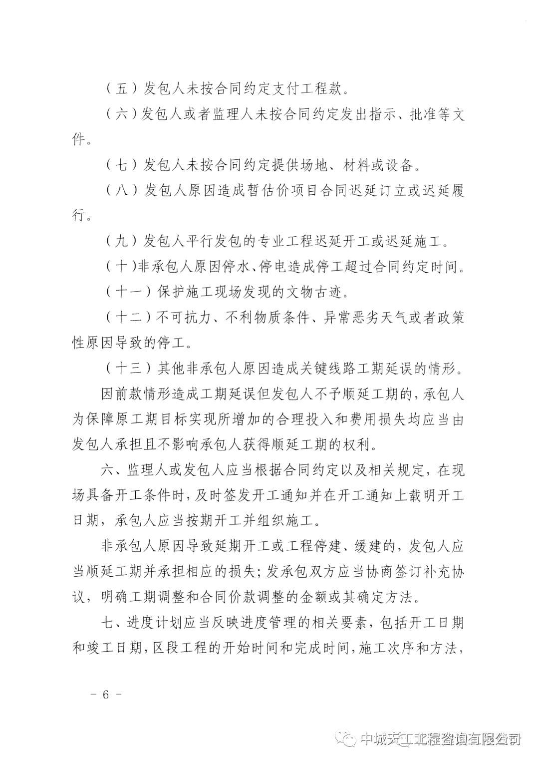
发布时间:2022-07-05 11:04:04

《关于合理确定建设工程工期和规范工期管理的指导意见》

京建发【2022236

在疫情防控的形势下,财政部与建设部接连发布文件,对付款比例以及工期均提供了新意见。本次发布的工程工期和规范工期管理的指导意见,主要意在维护甲乙双方合理权益,保障工程质量,减少野蛮压缩工期。

本次关于工期的规范指导意见明确,现浇混凝土主体结构的施工工期原则上不能少于7天/层。投标人应当响应招标文件的要求,合理确定投标工期。招标人要求工期短于定额工期或者投标工期短于招标人要求工期的,投标人应当在投标文件中明确按期完成并保障工程安全、质量的技术措施,投标工期短于定额工期的幅度超过规定的,相关技术措施应当组织专家论证通过并经企业技术负责人审批,足额计取赶工增加费并应在投标报价中单独列出。

 

原文如下:

3383f2967fb09ee18c95348534d517ef.png

24544ff52ecdc879796d87b594be8865.png

573a2b26955a6c86e1f335e43df7dbf7.png

45a7aa480572606f0945342bf8c1b25b.png

3339dd11d347ecafe5fc3f31e018642d.png

a3f25e4d1595e6ba9ddcd1ad4a59660d.png

28285f5044230a6f7a4f1d2eeb6b2a55.pngc3c87eef63e5fa5c7e0f34268048d986.png

2ab38a8a898f43fc03ac7aeb7cdf4c09.png0d8b0237d765c2acab3fc7536bc83a08.png

上一篇:财建〔2022〕183号财政部 住房城乡建设部关于完善建设工程价款结算有关办法的通知

下一篇:关于优化调整北京市房屋建筑和市政工程专业工程施工招标标准文本的通知

地址:北京市海淀区四季青西四环常青园路8号郦城工作区726室
业务咨询:010-83153968/13661110436
座机:+86-10-83153968 传真:+86-10-83153968 邮箱:services@qjskvgu.com
工程咨询项目管理工程监理造价咨询招标代理

扫一扫关注我们

Copyright © 2018-2025 中城天工工程咨询有限公司.All Rights Reserved
  
电话:010-83153968